第16页
-
晋商银行发布2025年上半年业绩公告:经营业绩稳中提质 数字化转型助力高质量发展
2025/10/29 | 隆越新闻 | by:财经达人 | 浏览:38128月27日晚,晋商银行发布了2025年上半年业绩公告。 2025年上半年,晋商银行牢牢把握推进高质量发展主题,紧紧围绕深化金融供给侧结构性改革主线,高效服务实体经济、着力防范化解风险、持续推动改革转型,整体保持了稳中有进、稳中提质的发展态势。 各项经营指标稳步增长 截至2025年6月末,晋商银行总资产达到3882.6亿元,较
-
中国最大市值稀土公司上半年净利润同比大增
2025/10/29 | 隆越新闻 | by:财经达人 | 浏览:4683中新社北京8月26日电 中国A股上市公司中国北方稀土(集团)高科技股份有限公司(下称“北方稀土”)26日发布公告称,公司上半年实现归属于上市公司股东的净利润约9.31亿元(人民币,下同),同比增长1951.52%;实现归属于上市公司股东的扣除非经常性损益的净利润约8.97亿元,同比增长5644.93%。 公告还显示,北方稀土上半年实现营业收入
-
A股午后跳水 人气股淳中科技尾盘5分钟直线跌停
2025/10/29 | 券商动向 | by:财经达人 | 浏览:4737今天的市场迎来调整,终于不是涨到发慌了。下午两点左右,无论A股还是港股,指数不断跳水,一起看看发生了什么。 8月26日,A股反复震荡,在红与绿之间横跳。下午两点之后,三大指数跳水,深证成指盘中一度涨近1%,尾盘涨幅收窄至0.26%。截至收盘,沪指跌0.39%,深成指涨0.26%,创业板指跌0.75%。今日共成交2.71万亿元,较上日缩量
-
降息之门正缓缓开启 正视美联储货币政策新框架的影响
2025/10/29 | 隆越新闻 | by:财经达人 | 浏览:4594美联储降息之门正缓缓开启。 在最新的杰克逊霍尔全球央行年会上,美联储主席鲍威尔宣布,美联储更新货币政策运行框架。这一新框架对货币政策追求的充分就业和价格稳定目标做了新阐述,认为充分就业水平无法直接衡量,且随时间推移变化,为就业设定固定目标是不适合的;价格稳定对健全稳定的经济至关重要,长期通胀率主要由货币政策决定,委员会可为通胀设定长期目标。
-
A股逼近3900点!稀土永磁板块大涨 白酒等消费股反弹
2025/10/28 | 券商动向 | by:财经达人 | 浏览:3677今天的市场,又是盘中跳水完成调整,尾盘继续拉升,沪指逼近3900点。 A股逼近3900点 8月25日,A股继续上涨,沪深两市成交额突破3万亿元,刷新年内成交额纪录,也是时隔217个交易日后再度站上3万亿元大关。 此外,数据显示,科创50指数成交额达1300亿元创历史新高,此前该指数超1000亿元成交额的交易日仅有2024年1
-
华金证券:A股可能延续慢牛走势 短期难出现较大的调整
2025/10/27 | 券商动向 | by:财经达人 | 浏览:4929投资要点 牛市期间出现较大的调整主要受情绪过热、政策收紧或外部负面冲击、行业轮动完成等因素影响。(1)2005年以来A股牛市期间共出现10次较大的调整,持续11-74天,回调幅度在5%-12%左右。(2)导致牛市中出现较大的调整的主要因素是情绪过热、政策收紧或外部负面冲击、行业轮动完成等。一是市场情绪过热是出现较大调整的核心因素:首先,10次调整中
-
下周如何走?投资者这样看!
2025/10/27 | 隆越新闻 | by:财经达人 | 浏览:3595通信板块主力大幅净流入 本周(8月18日至22日),A股市场继续单边上行,成交规模维持高位,连续5日在2.4万亿元以上。指数方面,沪指一周上涨3.49%,最新报3825.76点,创下近十年新高;深证成指上涨4.57%,创业板指上涨5.85%;科创50指数大幅上涨13.31%。 31个申万行业指数全部收涨。通信指数大涨10.84%,电子、综合、计算
-
鑫源集团产业协同初见成效 鑫源智造聚焦“轻量化+智能化”双轮驱动
2025/10/27 | 券商动向 | by:财经达人 | 浏览:3359中证报中证网讯(王珞)8月22日,重庆鑫源智造科技股份有限公司(以下简称“鑫源智造”)举办战略发布会,正式对外发布全新战略,明确以“成为户外作业轻量化智能装备领先品牌”为企业愿景,聚焦“轻量化+智能化”双轮驱动。 自去年8月东方鑫源集团(以下简称鑫源集团)成为控股股东以来,一年时间,鑫源智造实现了从业务结构到发展动能的全面升级。从业绩上看,2
-
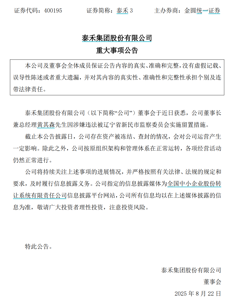
地产大佬黄其森,被留置!
2025/10/26 | 隆越新闻 | by:财经达人 | 浏览:5008【导读】泰禾集团董事长兼总经理黄其森被留置 泰禾黄其森,又被留置! 8月22日晚间,泰禾集团发布重大事项公告。泰禾集团董事会于近日获悉,公司董事长兼总经理黄其森因涉嫌违法被辽宁省新民市监察委员会实施留置措施。 泰禾集团表示,截至公告披露日,公司存在资产被冻结、查封的情况,会对公司运营产生一定影响。除此之外,公司按原组织架构和管理
-
百亿元私募持仓揭晓:龙佰集团、安琪酵母获高毅增持 睿郡资产大举建仓兔宝宝
2025/10/25 | 券商动向 | by:财经达人 | 浏览:4335A股市场延续结构性行情,百亿私募机构的调仓动向成为市场关注焦点。 私募排排网数据显示,根据最新披露的持仓数据,高毅资产、迎水投资、通怡投资等多家头部私募在2025年第二季度进行了显著调仓,其中化工、食品饮料等板块被持续看好,龙佰集团、安琪酵母等个股获得明显增持。 高毅持仓总市值位居前列 作为私募行业的领头羊,高毅资产二季度持仓总市值仍居









